Smooth ignition and fading circuit for LEDs
Gradual ignition LEDs is widely used in electric car tuning and advertising business for decorating banners. To implement this technique without the help of professionals, you can use one of the schemes, taking it from the Internet. If you can't make the unit yourself, you can buy it in a store.
It is difficult to make a device for soft switching with your own hands without experience. It is necessary to understand the principle of LEDs and electronic circuits. The plus side will be the economy, because the cost of the manufactured device will be much lower than the cost of finished products.
On what principle does the circuit work
For an inexperienced craftsman, the scheme of smooth lighting and fading of LEDs may seem complicated, but it is not. In addition to simplicity, it is characterized by reliability and low implementation costs.
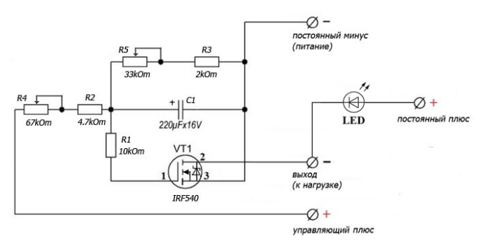
First, current is supplied to the second resistor to charge the capacitor C1. At the capacitor the values do not change instantaneously, due to which there is a smooth opening of the transistor VT1. To the gate current is supplied through the first resistor. This provokes an increase of potential (positive) at the field effect transistor (its drain), so that the LED turns on smoothly.
When the switch-off occurs, the capacitor is gradually discharged through the resistors R1 и R3. The rate of discharge is determined by the rating of the third resistor.
Self-made
If you know all the subtleties, the work takes no more than 1 hour. It is necessary to pick up the necessary elements and equipment to make quality connections.
What will be needed
You will need:
- solder and soldering iron;
- LEDs;
- resistors;
- capacitor;
- transistors;
- a case to hold the necessary elements;
- a piece of textolite for the board.
The capacitor capacity is 220 mF. The voltage should not exceed 16 V. Ratings of the resistors:
- R1 - 12 kOm;
- R2 - 22 kOm;
- R3 - 40 kOm.
When assembling it is desirable to use IRF540 field effect transistor.
Step by step instruction
The first step is to make the board. It is necessary to mark the borders on the textolite and cut out the sheet according to the contours. Then sand the workpiece with sandpaper (grit P 800-1000).
Then print the scheme (the layer with tracks). To do this use a laser printer. The scheme can be found on the Internet. A sheet of A4 with masking tape glued to glossy paper (for example, from a magazine). Then the image is printed.
The circuit is glued to the sheet by heating it with an iron. To cool the board, it should be placed in cold water for a few minutes, and then remove the paper. If it does not peel right away, you need to peel it off gradually.
Use double-sided tape to stick the board to a foam board of the same size and place it in a chloride iron solution for 5-7 minutes. In order not to keep the board too long, you should periodically take it out and check its condition. To speed up the etching process you can jiggle the container with the liquid. When the excess copper is drained off, the board should be rinsed in water.
The next step is to clean the tracks with sandpaper and you can start drilling holes to install the board elements. Next, the board needs to be tinned. To do this, it is lubricated with flux, and then tinned with a soldering iron. To avoid overheating or breaking the circuit, the soldering iron must always be in motion..
The next step is to install the elements according to the diagram. To make it clearer, you can print out the same diagram on paper, but with all the necessary notations. After soldering it is necessary to completely get rid of the flux. To do this you can wipe the board with 646 solvent, then clean it with a toothbrush. When the block is well dried, it should be tested. To do this, the DC plus and minus must be connected to the power supply. At the same time the control plus should not be touched.
Instead of using LEDs it is better to use a multimeter to check. If a voltage appears, it means that the board is shorted. This is possible because of flux residues. To get rid of the problem, just clean the board again. If there is no voltage, the unit is ready for use.
Features of the circuit with time setting
To be able to adjust the off and on time independently, resistors are added to the circuit.
For smooth switching on of LEDs, it is recommended to take resistors R3 and R2 of small ratings. The parameters of the resistors R4 and R5 allow you to control the speed of fading and turning on.
We advise you to watch a series of thematic videos.







