How to repair LED lamp drivers
LEDs are economical and durable. But the chandelier or lantern often stop burning, although all elements are intact. To restore the performance of various devices, you need to repair the driver of the LED lamp. In most cases, it is the main cause of the malfunction.
Repairing the driver (LED) lamp
Sometimes a light source refuses to work at the most inopportune moment. This can happen because of its improper use or due to the fault of the manufacturer (this is often the case with Chinese low-quality products).
The simplest driver for a 220 V LED lamp is often made on ordinary elements (diodes, resistors, etc.). In this circuit, one or more LEDs immediately fail when the capacitor or one of the diodes of the bridge fails. Therefore these radio components are checked first.
Instead of LEDs a normal 15-20 watt bulb (e.g. from a refrigerator) is temporarily connected. If all parts except the LED are intact, it weakly burns.
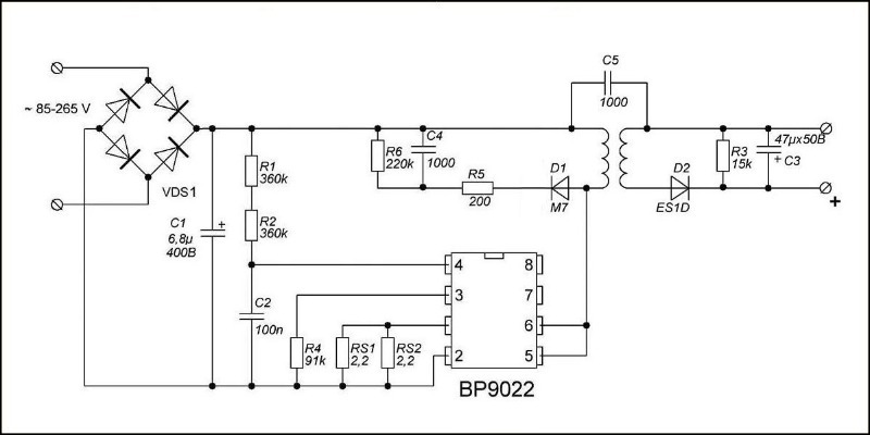
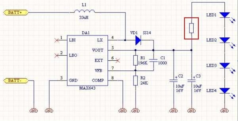
The second option is a rectifier with a voltage divider, a pulse stabilizer on a chip and an isolation transformer. If the chandelier malfunctions, all elements are checked in series. The circuit may be different from the above, but the search algorithm is the same.

Recommended reading: LED bulb repair with your own hands
How to repair:
- First, they check whether the LED matrix is receiving voltage. If there is, look for faulty LED parts and replace them. If the voltage is okay, they check the diodes of the bridge and the input capacitors.
- If they are also intact, measure supply voltage of the microcircuit (4th pin). If it differs from 15-17V, this element is most likely faulty and should be replaced.
- If the microcircuit is intact and there are pulses on its 5th and 6th pins (check with oscilloscope), then the transformer and its circuits - capacitor or diodes connected to it - are "guilty".
Replacement of electrolytic capacitors in the driver for LED lights.
Many people buy long chains of LEDs, reinforced on flexible substrates. These are LED strips.
There are two options for such sources:
- LED fixtures only, with no additional parts;
- products with resistors soldered to each element or chains of 4-6 LEDs, which are designed so that at 12-36 V and rated current the lighting elements do not burn out.
In both cases, drivers are often used, which have already been discussed above. But sometimes the second version of the LED strips are powered by a module, which is a transformer power supply.

When repairing the driver of a 36 watt LED light, if no LED or chain is lit, first check the transformer for breakage. Then the diodes and the rectifier capacitor. Parts R1 and C1 are very rarely damaged in this circuit.
If at least one or more elements are lit, the supply voltage is coming. In this case, check the LEDs and replace them.
It will be useful to read: Driver repair for 12 V 100 W LED strip.
Repair of driver (LED) lights
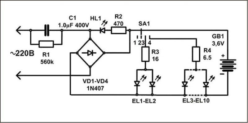
Repair of a portable light source depends on its circuitry. If the flashlight does not light or shines weakly, first check the batteries and replace them if necessary.
After that, the battery drivers are checked with a tester or multimeter on the parts of the charging module: the bridge diodes, the input capacitor, the resistor and the button or switch. If everything is in order, check the LEDs. They are connected to any power supply with a voltage of 2-3 V through a 30-100 ohm resistor.
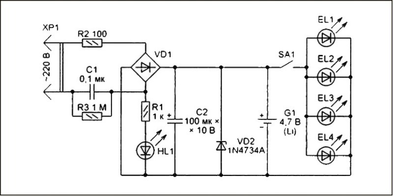
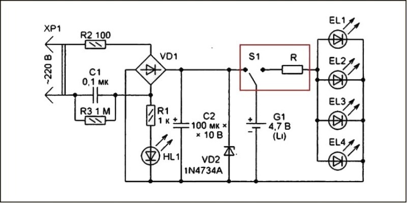
Let's look at four typical circuits of flashlights and the faults that occur in them. The first two are battery-powered, with a 220V charging module plugged into them.

In the first two versions, LEDs often burn out due to both consumer error and improper circuit design. When unplugging the flashlight after charging from the mains, your finger sometimes slips and presses the button. If the pins of the device are not yet disconnected from the 220 V, a voltage surge occurs and the LEDs burn out.
Video: How to make a powerful light driver.
In the second option, when the button is pressed, the battery is connected directly to the LEDs. This is unacceptable, as they can fail the first time you turn them on.
If during the test it turned out that the matrixes are burnt out - they should be replaced, and the lights should be reworked. In the first version, you need to change the wiring diagram of the LED indicating that the battery is charging.

In the second option, instead of a button, you should install a switch, and then solder one additional resistor in series with each light source. But this is not always possible, because often LED matrix is installed in the flashlights. In this case you should solder one common resistor to it, the power of which depends on the type of LED elements used.

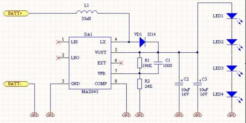
The rest of the flashlight is powered by batteries. In the third version, the LEDs can burn out when the diode VD1 breaks down. If this happens, you need to replace all the faulty parts and install an additional resistor.


The basic elements of the last version of the flashlight (IC, optocoupler and field transistor) are difficult to check. You need special instruments for this. Therefore, it is better not to repair it, but to insert another driver in the case.
Driver (LED) lantern repair
In stores you can find LED lighting fixtures with adjustable light flow. One part of such devices has a separate remote control. But almost all table lights have a manual regulator, and it is built into the power driver..
The basic circuit of these lights is almost no different from the others. To repair the driver of the LED lamp, you need to act on the already mentioned algorithms.
Recommended for viewing: Repair of LED lamp ARMSTRONG



