How to make a power supply from an energy saving bulb
Energy saving lamps are complex devices, elements of which can be used in radio engineering to create new devices. In particular, you can make a power supply from the EB of an energy-saving lamp.
Design and function of the ECG
Electronic ballasts (EBThe EB is an important component of the energy-saving lamp for activating the contacts and maintaining a stable, pulsation-free glow.
The EB in almost all fluorescent lamps produces light by heating inert gases or mercury vapor in a closed volume.

The ECG consists of elements:
- A filter to cut off interference from the mains supply;
- rectifier;
- device for power correction;
- A smoothing filter at the output;
- additional load (ballast);
- inverter.
In order to save money, manufacturers can amplify some elements and get rid of others. This affects the difference in parameters of ECGs on the market.
The dimmer is powered by current from the mains and creates a constant voltage to the lamp contacts. The circuit is a switching power supply or driver, which can be converted to a complete PSU for use in other electrical circuits.
PSU with your own hands
Creating a UPS from energy-saving bulbs includes a preparatory stage and the conversion process. It is important to perform all actions with the observance of safety when working with electrical appliances.
Preparation of tools and materials
A schematic of a standard energy-saving bulb is shown in the figure below. The red elements are needed to start the lamp and will not be needed when assembling the power supply.
The circuitry is similar to the switching power supply. The only difference is the built-in choke. It must be replaced with a transformer by one of the following methods:
- Winding a secondary winding with appropriate parameters onto the existing choke;
- complete removal of the choke and installation in its place of a suitable performance transformer from another electrical appliance.
When designing an energy-saving lamp, manufacturers pay special attention to the compactness of the device. All elements are chosen so as not to take up much space. For this reason, a power reserve is out of the question. It is desirable to create a power supply within the original power of the lighting fixture. This guarantees the longevity of the circuit and prevents overheating.
Diagram for converting an EB into a UPS
Reworking an ECG into a power supply includes:
- Creating galvanic isolation for circuit safety.
- Reducing the output voltage.
- Rectifying the output voltage.
To make a PSU with power up to 15 watts you need a winding wire (about 10 cm), a set of diodes (4 pieces), two capacitors, and electronic ballast from a 40 watts lamp.
The finalized circuit looks like this.
The choke acts as a decoupling and step-down transformer, a set of diodes rectifies the AC voltage. The capacitors in the circuit smooth out the pulses and provide a stable performance of the power supplied to the electrical device.
The order of work when remaking:
- The bulb and the capacitor next to it are removed from the original circuit.
- All the lamp leads are connected to each other, shorting the capacitors and the choke previously going to the bulb.
- The choke becomes the main load of the circuit. It remains to wind the secondary winding with a wire of no more than 0.8 mm diameter. A few turns are enough.

To determine the exact number of windings in the secondary use the following procedure:
- At on the choke 10 turns are wound onto the choke and then a diode bridge is connected.
- The circuit is loaded with a 30 W resistor with a resistance of about 5 Ohms.
- Use a multimeter to measure the voltage across the resistor.
- The resulting voltage is divided by 10 (number of turns), thereby obtaining the voltage per turn.
- The desired voltage is divided by the calculated value. This is the desired number of turns of the secondary winding.
Any diodes designed for reverse voltage above 25 V and a current of 1 A can be used in the circuit.
The disadvantage of such a circuit is the instability of the output voltage. The problem can be solved by installing an additional stabilizer for 12 volts.
Is it possible to increase the power
The capacity of a power supply made from ECG usually does not exceed 40 W, which may be insufficient. In addition, the choke installed in the circuit introduces additional restrictions. The system simply can not reach the maximum power and even a value of 40 W is observed infrequently. Increasing the current does not have the desired effect, because the magnetic core begins to function in saturation mode, reducing the efficiency of the circuit.

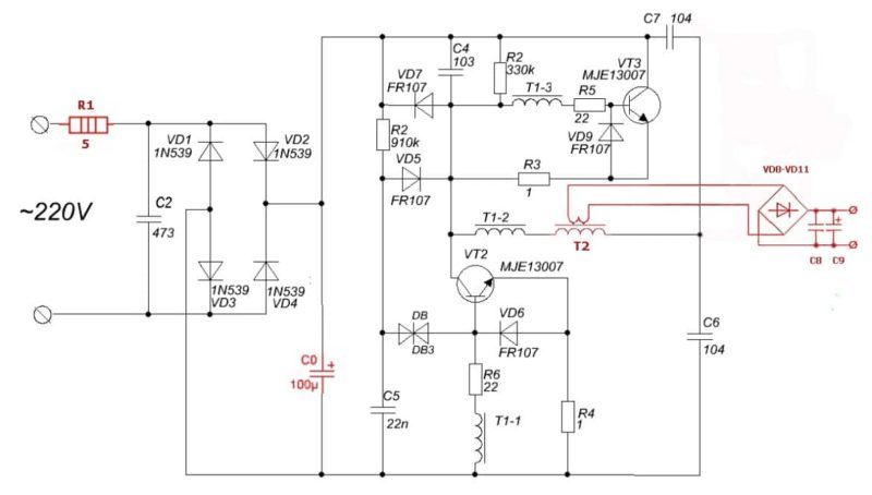
To increase the power of the PSU, it is enough to connect a pulse transformer instead of a standard choke. The process is more complicated than the conversion of an energy-saving lamp, but it can still be done with your own hands if you have knowledge of radio engineering.
The transformer can be obtained from a computer power supply or other equipment. In addition you need a 3 W resistor of 5 ohms and a high voltage capacitor of about 100 uF with an operating voltage of 350 V.
The wiring diagram is shown below.
The step up transformer is installed in place of the choke. The primary winding is connected to the inverter, the secondary is a step-down winding. The increase of the resistor and capacitor capacity completes the modification of the standard ECG-based power supply circuit.
It is now possible to deliver a current of 8 A at 12 V. So the PSU can be used in screwdrivers or household appliances with similar requirements.
How to avoid mistakes
To avoid problems with the ECG power supply, follow the recommendations:
- It is better to make the first start of the power supply by connecting it to the mains through a 60-100W incandescent lamp. The lamp will be an indicator of the correctness of the circuit. If the device shines weakly, then the PSU is assembled correctly. A bright light indicates a fault, which will quickly destroy the transistors.
- Before you start the power supply, test it through a load resistor. It is important to monitor the temperature of the circuit components. The transformer and transistors should not get hotter than 60 degrees.
- Severe overheating of the transformer requires the winding cross section to be increased.
- Overheating transistors should be equipped with compact heat sinks that effectively dissipate heat.
- A power supply made from an energy-saving lamp is best not used with expensive electrical appliances and gadgets. Voltage instability and the probability of breakdown make such a thing risky.
Video on the topic: 6 energy saving bulb self-makes.
Six simple makeshifts based on the energy-saving bulb with their own hands.






